Pat Barry
PAB Consulting
pat@patbarry.net
847.612.1051

Portfolio: Business Process Management & Measurement

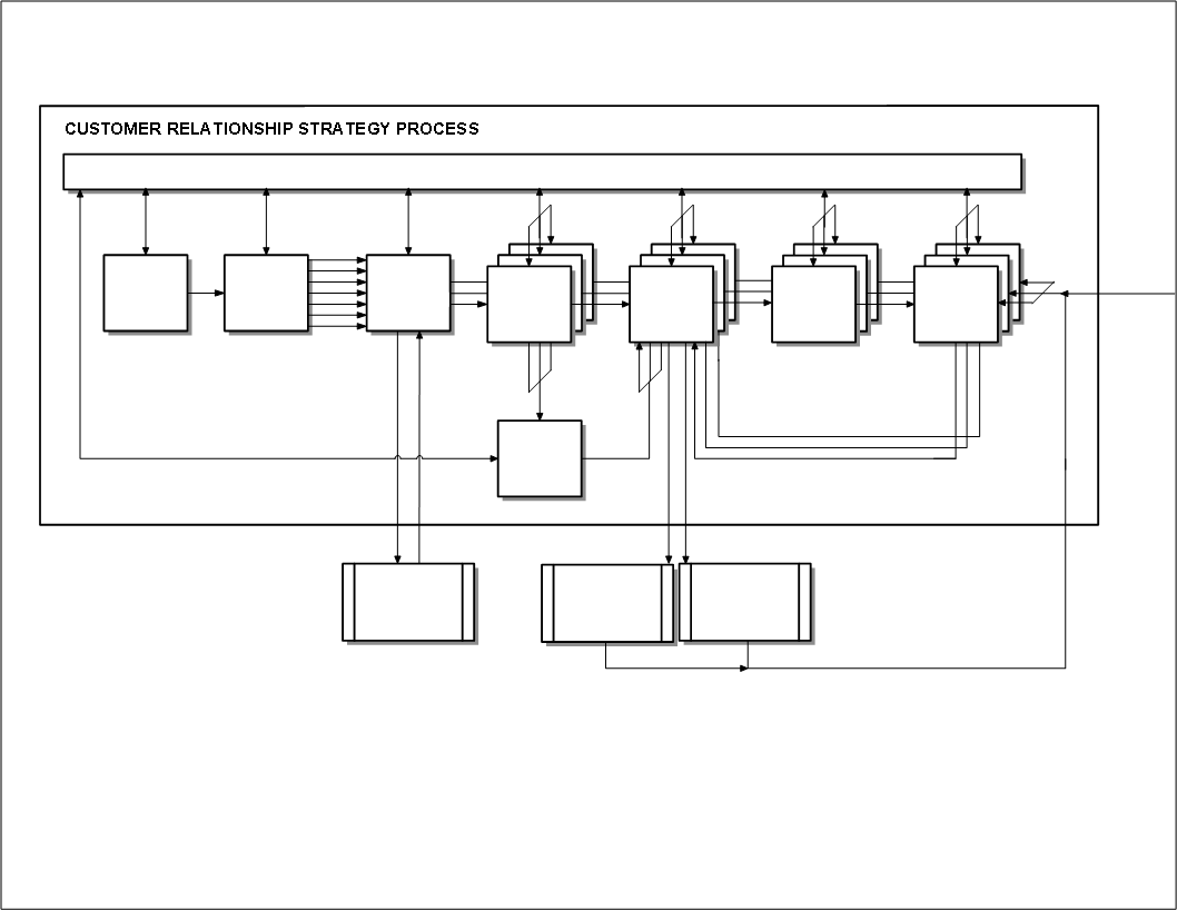
~ Customer Marketing Management Process ~

This process represented a new and complex approach to marketing at the time and was difficult to explain because of the numerous feedback cycles built into it. This illustration was instrumental in furthering people's understanding of the new process.

Visio drawing of Marketing Process

    Portfolio Categories

    Skills Used
  • Strategic perspective
  • Systems thinking
  • Visual perception
  • Synthesis
  • Process design
  • Visio